一、学院简介
威尼斯人app(中国)唯一官方网站
历史悠久,积淀深厚。早在1937年,陕北公学就已开设有中国古代史、中国革命运动史、世界革命史等历史课程。1941年,延安大学设立教育系,下有史地组。延安时期,吴玉章、尹达、何干之等著名历史学家都曾在此任教。1988年,延安大学正式成立历史系,开设历史教育专业,2020年更名为威尼斯人app(中国)唯一官方网站
。经过三十多年的建设与发展,威尼斯人app(中国)唯一官方网站
培养了一大批具有延安精神特质的优秀教师和其他方面的人才,为陕西省乃至全国基础教育做出了重要贡献。
学院现有中国史一级学科硕士学位授权点,下设中国古代史、中国近代史、中国现代史、中国专门史、中国历史文献学5个研究方向。此外还设有学科教学(历史)二级学科专业学位授权点。现有硕士研究生导师29人,其中本院导师26人、外院导师2人、校外兼职导师1人,在校硕士研究生人数124人。学院设有陕北历史文化研究中心(陕西省哲学社会科学重点研究基地)、陕西省人民政协理论与实践研究基地、陕西地区韩国独立运动研究与韩国学教育研究基地等研究平台3个,地方历史文献与文物数字化实验室1个,微格教学实验室1个,资料室1间(中、外文期刊80多种,藏书共计10万余册)。
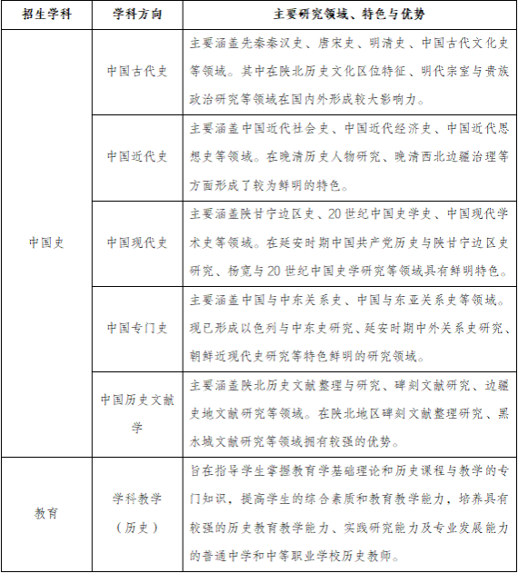
二、学科方向与专业简介

三、申请条件
(一)热爱祖国,拥护中国共产党领导,品德良好,遵纪守法。
(二)已获得学士学位,并在获得学士学位后工作3年以上(即2023年3月底以前获得学士学位者);或虽无学士学位但已获得硕士或博士学位者;或通过教育部留学服务中心认证的国(境)外学士、硕士或博士学位获得者。
(三)在申请学位的专业或相近专业做出一定成绩,在教学、科研、专门技术、管理等方面有关材料经审核确定具有申请硕士学位资格,具备完成硕士学位论文的能力。
四、招生学科

五、申请流程
(一)网上注册与报名申请:
申请人于2025年11月10日-2026年1月4日登录“全国同等学力人员申请硕士学位管理工作信息平台”,按照“查看申请流程—上传电子照片—填写基本信息—提交学位申请”等流程,进行网上注册并提交报名申请。未在规定时间内进行网上注册并提交申请的申请人不能参加后续环节。
(网址://tdxl.chsi.com.cn)
(二)资格审核与考核:
1.资格审核:申请人按学院通知携带资格审核材料参加现场审核。材料包括:
(1)延安大学接受同等学力人员申请硕士学位报名登记表;
(2)身份证、毕业证书、学位证书原件及复印件;
(3)学位认证报告(或学位在线验证报告)打印页;
(4)英语水平证明原件及复印件;
(5)已发表或出版的学术论文、科研成果等证明材料及复印件;
2.复试考核:威尼斯人app(中国)唯一官方网站
组织由研究生导师组成的专家组对通过资格审核的申请人进行复试考核。考核一般以面试为主,全程录音录像;如有必要,可另行组织笔试。
(三)现场确认和信息采集:
通过资格审核与复试的申请人,于2026年1月5日-1月11日期间,携带本人身份证原件及学院已签字盖章的《登记表》,参加现场确认和信息采集。主要包括资格核查、现场照相。信息采集完成后生成《资格审核表》,信息核对无误后本人签字确认。未采集信息不予注册,逾期不再补采。
(四)确定录取名单:
学院根据信息采集、资格审核、复试考核等情况,择优确定拟录取人员名单,1月15日前将拟录取人员名单报送研究生院。经学校招生委员会审定后,统一在研究生院及学院官网公布录取名单。
录取人员缴纳课程学习费用后,研究生院在国家信息平台为考生注册学籍,并纳入学校研究生信息管理系统进行学籍管理。入学报到、课程学习等事宜请及时关注相应学院官网通知。
六、培养方式
学院按照同等学力硕士研究生培养方案安排课程教学,课程教学按照非全日制研究生教学管理办法执行,课程教学安排在周末或节假日,可采取线上线下相结合的模式进行,保证课程教学的效果和质量。
申请人须参加同等学力人员申请硕士学位外国语水平和学科综合水平全国统一考试(按照国务院学位办相关工作通知,申请人进行网上报名并参加考试,具体考试安排、考试大纲以当年国家的通知文件为准),考试通过后转入论文撰写环节,论文撰写阶段由学院为申请人配备导师,指导申请人完成论文撰写。
本学院各专业硕士研究生正常学习年限为3年,申请人从平台注册到获得学位全程不得超过6年。如在规定年限内完成全部课程考试且成绩合格但未完成学位申请,经本人申请、学院审核和学校审批后,颁发结业证书。
七、学位授予
研究生导师做好学位论文指导,严格把控学位论文开题、中期考核、预答辩全过程质量,及时掌握学位论文进展情况。论文开题到预答辩时间不少于1年。学院组织学位论文送审和答辩,并及时提交学院学位评定分委员会审议。创新成果要求按照学院学位评定分委员会制定的标准执行。
同等学力学位论文列入学校论文重点抽检对象,参照学校研究生学位论文评阅办法执行。经学校学位评定委员会审议通过后,授予相应申请人延安大学硕士学位,并向教育部报送学位授予信息。
八、学费缴纳
申请人须缴纳的费用包括课程学习费用和申请硕士学位费用,课程学习费用为18000元/人,申请硕士学位费用为10000元/人。申请硕士学位费用中包含论文答辩费。
申请人须按期缴纳课程学习费用,并缴纳申请硕士学位费用以进入论文送审环节。所缴费用原则上不予退还,确因特殊原因退学者,将按以下标准执行:第一学期内申请,退返已缴学费的90%;第二学期内申请,退返70%;自第三学期起,费用概不退还。此外,退学者自退学之日起3年内,原则上不得再次申请我校同等学力申硕。
九、注意事项
1.申请人网上填报的信息及提交的学历证书、学位证书等必须真实有效。凡弄虚作假者,一经查实,立即取消申请资格,所缴纳费用不予退还。
2.学校授权各学院为主体,延安大学继续教育学院协助,共同开展同等学力硕士研究生招生工作,未与任何第三方机构合作,未委托任何机构进行宣传和招生,也未与任何培训机构合作开展同等学力申请硕士学位外国语水平和学科综合水平全国统一考试的培训。
3.申请人在向我校申请硕士学位期间,不得向其他学位授予单位提出学位申请。
4.申请人在读期间,学校不提供住宿。
十、联系方式
学院地址:陕西省延安市宝塔区公学北路威尼斯人app(中国)唯一官方网站
邮政编码:716000
联 系 人:陈老师
联系电话:15829381907
威尼斯人app(中国)唯一官方网站
网址://venetianapp.net/
2026年研究生招生更多信息请转://yjsy.venetianapp.net/